关于《预包装食品营养标签通则》(GB 28050-2011)的答问
一、基本情况
(一)制定目的。
食品营养标签是向消费者提供食品营养信息和特性的说明,也是消费者直观了解食品营养组分、特征的有效方式。根据《食品安全法》有关规定,为指导和规范我国食品营养标签标示,引导消费者合理选择预包装食品,促进公众膳食营养平衡和身体健康,保护消费者知情权、选择权和监督权,卫生部在参考国际食品法典委员会和国内外管理经验的基础上,组织制定了《预包装食品营养标签通则》(GB 28050-2011,以下简称“营养标签标准”),于2013年1月1日起正式实施。
(二)实施营养标签标准的意义。
根据国家营养调查结果,我国居民既有营养不足,也有营养过剩的问题,特别是脂肪、钠(食盐)、胆固醇的摄入较高,是引发慢性病的主要因素。通过实施营养标签标准,要求预包装食品必须标示营养标签内容,一是有利于宣传普及食品营养知识,指导公众科学选择膳食;二是有利于促进消费者合理平衡膳食和身体健康;三是有利于规范企业正确标示营养标签,科学宣传有关营养知识,促进食品产业健康发展。
(三)国际上食品营养标签管理情况。
国际组织和许多国家都非常重视食品营养标签,国际食品法典委员会(CAC)先后制定了多个营养标签相关标准和技术文件,大多数国家制定了有关法规和标准。特别是世界卫生组织/联合国粮农组织(WHO/FAO)的《膳食、营养与慢性病》报告发布后,各国在推行食品营养标签制度和指导健康膳食方面出台了更多举措。世界卫生组织(WHO)调查显示,74.3%的国家有食品营养标签管理法规。美国早在1994年就开始强制实施营养标签法规,我国台湾地区和香港特别行政区也已对预包装食品采取强制性营养标签管理制度。
(四)营养标签标准实施原则。
标准实施应当遵循以下原则:一是食品生产企业应当严格依据法律法规和标准组织生产,符合营养标签标准要求。二是提倡以技术指导和规范执法并重的监督执法方式,对预包装食品营养标签不规范的,应积极指导生产企业,帮助查找原因,采取改进措施。三是推动食品产业健康发展,食品生产企业应当采取措施,将营养标签标准的各项要求与生产技术、经营、管理工作相结合,逐步减少盐、脂肪和糖的用量,提高食品的营养价值,促进产业健康发展。
(五)营养标签标准与相关部门规章、规范性文件的衔接。
营养标签标准是食品安全国家标准,属于强制执行的标准。标准实施后,其他相关规定与本标准不一致的,应当按照本标准执行。自营养标签标准实施之日,卫生部2007年公布的《食品营养标签管理规范》即行废止。
(六)营养标签标准与原《食品营养标签管理规范》的比较。
营养标签标准充分考虑了《食品营养标签管理规范》规定及其实施情况,借鉴了国外的管理经验,进一步完善了营养标签管理制度,主要是:1.简化了营养成分分类和标签格式。删除“宜标示的营养成分”分类,调整营养成分标示顺序,减少对营养标签格式的限制,增加文字表述的基本格式。2.增加了使用营养强化剂和氢化油要强制性标示相关内容、能量和营养素低于“0”界限值时应标示“0”等强制性标示要求。3.删除可选择标示的营养成分铬、钼及其NRV值。4.简化了允许误差,删除对维生素A、D含量在“强化与非强化食品”中允许误差的差别。5.适当调整了营养声称规定。增加营养声称的标准语和同义语,增加反式脂肪(酸)“0”声称的要求和条件,增加部分营养成分按照每420kJ标示的声称条件。6. 适当调整了营养成分功能声称。删除对营养成分功能声称放置位置的限制,增加能量、膳食纤维、反式脂肪(酸)等的功能声称用语,修改饱和脂肪、泛酸、镁、铁等的功能声称用语。
二、适用对象和范围
(七)预包装食品。
直接提供给消费者的预包装食品,应按照本标准规定标示营养标签(豁免标示的食品除外);非直接提供给消费者的预包装食品,可以参照本标准执行,也可以按企业双方约定或合同要求标注或提供有关营养信息。
(八)关于豁免强制标示营养标签的预包装食品。
根据国际上实施营养标签制度的经验,营养标签标准中规定了可以豁免标识营养标签的部分食品范围。鼓励豁免的预包装食品按本标准要求自愿标识营养标签。豁免强制标识营养标签的食品如下:
1.食品的营养素含量波动大的,如生鲜食品、现制现售食品;
2.包装小,不能满足营养标签内容的,如包装总表面积≤100cm2或最大表面面积≤20cm2的预包装食品;
3.食用量小、对机体营养素的摄入贡献较小的,如饮料酒类、包装饮用水、每日食用量≤10g或10mL的。
符合以上条件的预包装食品,如果有以下情形,则应当按照营养标签标准的要求,强制标注营养标签:
1.企业自愿选择标识营养标签的;
2.标签中有任何营养信息(如“蛋白质≥3.3%”等)的。但是,相关产品标准中允许使用的工艺、分类等内容的描述,不应当作为营养信息,如“脱盐乳清粉”等;
3.使用了营养强化剂、氢化和(或)部分氢化植物油的;
4.标签中有营养声称或营养成分功能声称的。
(九)关于生鲜食品。
是指预先定量包装的、未经烹煮、未添加其它配料的生肉、生鱼、生蔬菜和水果等,如袋装鲜(或冻)虾、肉、鱼或鱼块、肉块、肉馅等。此外,未添加其它配料的干制品类,如干蘑菇、木耳、干水果、干蔬菜等,以及生鲜蛋类等,也属于本标准中生鲜食品的范围。
但是,预包装速冻面米制品和冷冻调理食品不属于豁免范围,如速冻饺子、包子、汤圆、虾丸等。
(十)关于乙醇含量≥0.5%的饮料酒类。
酒精含量大于等于0.5%的饮料酒类产品,包括发酵酒及其配制酒、蒸馏酒及其配制酒以及其他酒类(如料酒等)。上述酒类产品除水分和酒精外,基本不含任何营养素,可不标示营养标签。
(十一)关于包装总表面积≤100cm2或最大表面面积≤20cm2的预包装食品。
产品包装总表面积小于等于100cm2或最大表面面积小于等于20cm2的预包装食品可豁免强制标示营养标签,但允许自愿标示营养信息。这类产品自愿标示营养信息时,可使用文字格式,并可省略营养素参考值(NRV)标示。
包装总表面积计算可在包装未放置产品时平铺测定,但应除去封边所占尺寸。包装最大表面面积的计算方法同《预包装食品标签通则》(GB 7718-2011)的附录A。
(十二)关于现制现售食品。
是指现场制作、销售并可即时食用的食品。
但是,食品加工企业集中生产加工、配送到商场、超市、连锁店、零售店等销售的预包装食品,应当按标准规定标示营养标签。
(十三)关于包装饮用水。
包装饮用水是指饮用天然矿泉水、饮用纯净水及其他饮用水,这类产品主要提供水分,基本不提供营养素,因此豁免强制标示营养标签。
对饮用天然矿泉水,依据相关标准标注产品的特征性指标,如偏硅酸、碘化物、硒、溶解性总固体含量以及主要阳离子(K+、Na+、Ca2+、Mg2+)含量范围等,不作为营养信息。
(十四)关于每日食用量≤10g或10mL的预包装食品。
指食用量少、对机体营养素的摄入贡献较小,或者单一成分调味品的食品,具体包括:
1.调味品:味精、醋等;
2.甜味料:食糖、淀粉糖、花粉、餐桌甜味料、调味糖浆等;
3.香辛料:花椒、大料、辣椒、五香粉等;
4.可食用比例较小的食品:茶叶、胶基糖果、咖啡豆等;
5.其他:酵母,食用淀粉等。
但是,对于单项营养素含量较高、对营养素日摄入量影响较大的食品,如腐乳类、酱腌菜(咸菜)、酱油、酱类(黄酱、肉酱、辣酱、豆瓣酱等)以及复合调味料等,应当标示营养标签。
(十五)使用了营养强化剂的预包装食品如何标示营养信息。
使用了营养强化剂的预包装食品,除按标准4.1规定标示外,在营养成分表中还应标示强化后食品中该营养素的含量及其占营养素参考值(NRV)的百分比,若强化的营养成分不属于本标准表1所列范围,其标示顺序应排列于表1所列营养素之后。
既是营养强化剂又是食品添加剂的物质,如维生素C、维生素E、β-胡萝卜素、核黄素、碳酸钙等,若仅作为食品添加剂使用,可不在营养标签中标示。
三、营养成分表
(十六)关于营养成分表。
营养成分表是标示食品中能量和营养成分的名称、含量及其占营养素参考值(NRV)百分比的规范性表格。例如:
营养成分表

(十七)营养成分表的基本要素。
包括5个基本要素:表头、营养成分名称、含量、NRV%和方框。
1.表头。以“营养成分表”作为表头;
2.营养成分名称。按标准表1的名称和顺序标示能量和营养成分;
3.含量。指含量数值及表达单位;
4. NRV%。指能量或营养成分含量占相应营养素参考值(NRV)的百分比;
5.方框。采用表格或相应形式。
营养成分表各项内容应使用中文标示,若同时标示英文,应与中文相对应。
(十八)关于核心营养素。
核心营养素是食品中存在的与人体健康密切相关,具有重要公共卫生意义的营养素,摄入缺乏可引起营养不良,影响儿童和青少年生长发育和健康,摄入过量则可导致肥胖和慢性病发生。本标准中的核心营养素是在充分考虑我国居民营养健康状况和慢性病发病状况的基础上,结合国际贸易需要与我国社会发展需求等多种因素而确定的,包括蛋白质、脂肪、碳水化合物、钠四种。
根据标准实施情况,卫生部将适时对核心营养素的数量和内容进行补充完善。
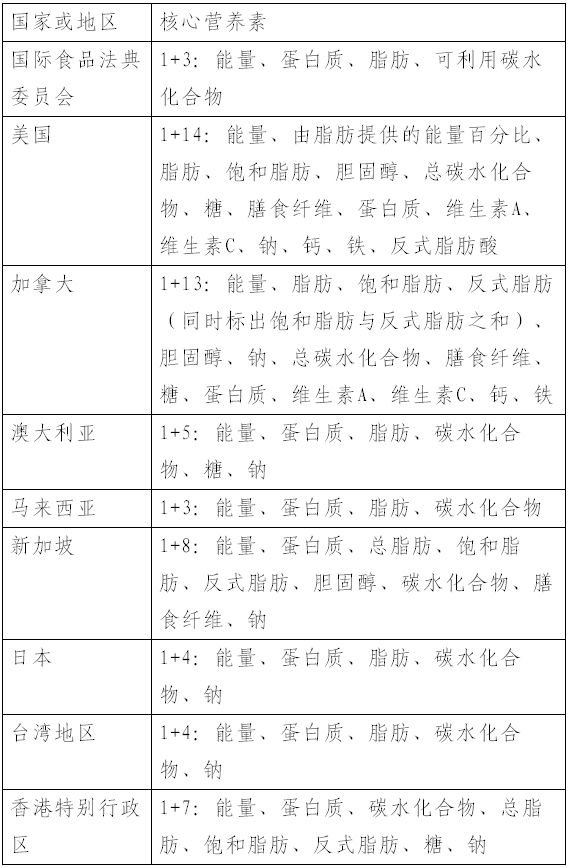
(十九)其他国家和地区规定的核心营养素。
各国规定的核心营养素主要基于其居民营养状况、营养缺乏病、慢性病的发生率、监督水平、企业承受能力等因素确定。部分国家和地区规定的核心营养素如下表。
表1.部分国家和地区核心营养素数量及种类

(二十)能量及核心营养素以外的其它营养成分如何标示。
企业可自愿标示能量及核心营养素以外的营养成分,并按照本标准表1所列名称、顺序、表达单位、修约间隔、“0”界限值等进行标示。表1中没有列出但卫生部允许强化的营养成分,应列在表1所示营养成分之后。
(二十一)关于能量及其折算。
能量指食品中蛋白质、脂肪、碳水化合物、膳食纤维等产能营养素在人体代谢产生能量的总和。
营养标签上标示的能量主要由计算法获得。即蛋白质、脂肪、碳水化合物、膳食纤维等产能营养素的含量乘以各自相应的能量系数(见下表)并进行加和,能量值以千焦(kJ)为单位标示。
表2.食品中产能营养素的能量折算系数

*包括膳食纤维的单体成分,如不消化的低聚糖、不消化淀粉、抗性糊精也按照8kJ/g折算。
(二十二)关于蛋白质及其含量。
蛋白质是一种含氮有机化合物, 以氨基酸为基本单位组成。
食品中蛋白质含量可通过“总氮量”乘以“蛋白质折算系数”计算(公式和折算系数如下),还可通过食品中各氨基酸含量的总和来确定。
蛋白质(g/100g)=总氮量(g/100g)×蛋白质折算系数
对于原料复杂的加工或配方食品,统一使用折算系数6.25。不同食品中蛋白质折算系数见下表。
表3.蛋白质折算系数

(二十三)关于脂肪及其含量。
脂肪的含量可通过测定粗脂肪(crude fat)或总脂肪(total fat)获得,在营养标签上两者均可标示为“脂肪”。粗脂肪是食品中一大类不溶于水而溶于有机溶剂(乙醚或石油醚)的化合物的总称,除了甘油三酯外,还包括磷脂、固醇、色素等,可通过索氏抽提法或罗高氏法等方法测定。总脂肪是通过测定食品中单个脂肪酸含量并折算脂肪酸甘油三酯总和获得的脂肪含量。
(二十四)关于碳水化合物及其含量。
碳水化合物是指单糖、寡糖、多糖等的总称,是提供能量的重要营养素。
食品中碳水化合物的量可按减法或加法计算获得。减法是以食品总质量为100,减去蛋白质、脂肪、水分、灰分和膳食纤维的质量,称为“可利用碳水化合物”;或以食品总质量为100,减去蛋白质、脂肪、水分、灰分的质量,称为“总碳水化合物”。在标签上,上述两者均以“碳水化合物”标示。加法是以淀粉加糖的总和为“碳水化合物”。
(二十五)关于食品中的钠。
食品中的钠指食品中以各种化合物形式存在的钠的总和。食盐是膳食中钠的主要来源。
世界卫生组织推荐健康成年人每日食盐摄入量不超过5g,中国营养学会推荐每日食盐摄入量不超过6g,但膳食调查结果显示我国居民盐平均摄入量远高于中国营养学会推荐水平。过量摄入食盐可引起高血压等许多健康问题,因此倡导低盐饮食。
(二十六)关于反式脂肪酸。
反式脂肪酸是油脂加工中产生的含1个或1个以上非共轭反式双键的不饱和脂肪酸的总和,不包括天然反式脂肪酸。在食品配料中含有或生产过程中使用了氢化和(或)部分氢化油脂时,应标示反式脂肪(酸)含量。
配料中含有以氢化油和(或)部分氢化油为主要原料的产品,如人造奶油、起酥油和代可可脂(未使用氢化油的除外)等,也应标示反式脂肪(酸)含量。
(二十七)如何使能量与核心营养素标示醒目。
使能量与核心营养素标示更加醒目的方法推荐如下:
* 增大字号
* 改变字体(如斜体、加粗、加黑)
* 改变颜色(字体或背景颜色)
* 改变对齐方式或其他方式。
如下表,营养成分表中增加了钙、维生素C和铁的标示后,能量及核心营养素用加粗的方式使其醒目。
营养成分表

(二十八)关于营养成分含量的标示。
应当以每100克(100毫升)和/或每份食品中的含量数值标示,如“能量1000kJ/100g”,并同时标示所含营养成分占营养素参考值(NRV)的百分比。
营养成分的含量只能使用具体的含量数值,不能使用范围值标示,如“≤XX”、“≥XX”,“40-1000”等。
(二十九)关于营养成分“0”界限值。
“0”界限值是指当能量或某一营养成分含量小于该界限值时,基本不具有实际营养意义,而在检测数据的准确性上有较大风险,因此应标示为“0”。当以每份标示营养成分时,也要符合每100g或100ml的“0”的界限值规定。
(三十)关于营养成分的名称和顺序。
营养成分应按本标准表1第1列名称和顺序标示。当某营养素有两个名称时,如烟酸(烟酰胺),可以选择标示“烟酸”或“烟酰胺”,也可以标示“烟酸(烟酰胺)”。
(三十一)关于营养成分的表达单位。
营养成分的表达单位应按本标准表1第2列要求标示,可使用中文或括号中的英文表达,也可两者都使用,但不可以使用其他单位,如维生素D的含量单位只能用“微克”或“μg”标示,不可以用国际单位“IU”标示。规范表达单位对推行营养标签、便于消费者理解、产品比较等有重要作用。
(三十二)关于营养素参考值(NRV)。
营养素参考值(NRV,Nutrition Reference Values)是用于比较食品营养成分含量高低的参考值,专用于食品营养标签。营养成分含量与NRV进行比较,能使消费者更好地理解营养成分含量的高低。
“营养素参考值”和“NRV”可同时写在营养成分表中,也可只写一个,如“营养素参考值(NRV)%”、“营养素参考值%”或“NRV%”。规定了NRV值的营养成分应当标示NRV%,未规定NRV值的营养成分仅需标示含量。鼓励企业通过标签或其它方式正确宣传NRV的概念和意义。
本标准附录A给出了规定的能量和32 种营养成分的营养素参考值(NRV),供计算使用。对于NRV 值低于某数值的营养成分,如脂肪的NRV为≤60g,在计算产品脂肪含量占NRV的百分比时,应该按照60g来计算。饱和脂肪、胆固醇也采取类似方式计算。
(三十三)关于未规定NRV的营养成分。
标准附录A给出了能量和32种营养成分的NRV值。一些允许标示的营养素,如糖、不饱和脂肪酸、反式脂肪酸等营养成分尚无NRV值。对于未规定NRV的营养成分,其“NRV%”可以空白,也可以用斜线、横线等方式表达。
当总成分含量用某一单体成分代表时,可使用总成分的NRV数值计算。如糖可使用碳水化合物的NRV值计算,可溶性膳食纤维和(或)不可溶性膳食纤维可使用膳食纤维的NRV值计算。
例如:某产品含有或者添加了膳食纤维,检测数值为可溶性膳食纤维2.5克/100克,总膳食纤维2.8克/100克,则可标示总膳食纤维,也可以单体计,标示为:膳食纤维 2.8g/100g 11%(NRV%);或膳食纤维(以可溶性膳食纤维计) 2.5g/100g 10%(NRV%);或膳食纤维(以不可溶性膳食纤维计) 0.3g/100g 1%(NRV%)。
(三十四)多聚果糖如何标示。
可在营养成分表内,以膳食纤维单体的形式标示。
例如:膳食纤维(以多聚果糖计)1.5g 6%(NRV%)。
类似标记方法的营养成分包括:多聚果糖、不溶或可溶性膳食纤维、非淀粉多糖、菊粉、聚葡萄糖、低聚半乳糖、抗性淀粉、抗性糊精等。
(三十五)添加两种及以上膳食纤维成分如何标示。
若产品中添加了两种及以上膳食纤维,如多聚果糖1.5g/100g,菊粉1.0g/100g时,可标示为:膳食纤维(以多聚果糖+菊粉计)2.5g;10%(NRV%);或膳食纤维(以多聚果糖、菊粉计)2.5g;10%(NRV%);或膳食纤维(以多聚果糖和菊粉计)2.5g;10%(NRV%)。
(三十六)关于数值和NRV%的修约规则。
可采用《数值修约规则与极限数值的表示和判定》(GB/T 8170)中规定的数值修约规则,也可直接采用四舍五入法,但要确保同一营养成分表中采用同一修约规则。
(三十七)某营养成分的NRV%不足1%时如何标示。
当某营养成分含量≤“0”界限值时,应按照本标准表1中“0”界限值的规定,含量值标示为“0”,NRV%也标示为0%。当某营养成分的含量>“0”界限值,但NRV%<1%,则应根据NRV的计算结果四舍五入取整,如计算结果<0.5%,标示为“0%”,计算结果≥0.5%但<1%,则标示为1%。
(三十八)关于“份”的标示。
食品企业可选择以每100克(g)、每100毫升(ml)、每份来标示营养成分表,目标是准确表达产品营养信息。
“份”是企业根据产品特点或推荐量而设定的,每包、每袋、每支、每罐等均可作为1份,也可将1个包装分成多份,但应注明每份的具体含量(克、毫升)。
用“份”为计量单位时,营养成分含量数值“0”界限值应符合每100g或每100ml的“0”界限值规定。例如:某食品每份(20g)中含蛋白质0.4g,100g该食品中蛋白质含量为2.0g,按照“0”界限值的规定,在产品营养成分表中蛋白质含量应标示为0.4g,而不能为0。
(三十九)当销售单元包含若干可独立销售的预包装食品时,直接向消费者交付的外包装(或大包装)上如何标示。
若该销售单元内的多件食品为不同品种,应在外包装(或大包装)标示每个品种食品的所有强制标示内容,可将共有信息统一标示。
若外包装(或大包装)易于开启识别或透过外包装(或大包装)能清晰识别内包装(或容器)的所有或部分强制标示内容,可不在外包装(或大包装)重复标示相应内容。
(四十)销售单元内包含多种不同食品时,外包装上如何标示。
1.标示包装内食品营养成分的平均含量。平均含量可以是整个大包装的检验数据,也可以是按照比例计算的营养成分含量,例如:
营养成分表

2.分别标示各食品的营养成分含量,共有信息可共用,例如:
营养成分表

同一包装内含有可由消费者酌情添加的配料(如方便面的调料包、膨化食品的蘸酱包等)时,也可采用本方法进行标示。
3.当豁免强制标示营养标签的预包装食品作为赠品时,可以不在外包装上标示赠品的营养信息。
(四十一)当含有非可食部分时如何标示。
食品含有皮、骨、籽等非可食部分的,如罐装的排骨、鱼、袋装带壳坚果等,应首先计算可食部(计算公式如下),再标示可食部中能量和营养成分含量。
可食部=(总重量-废弃量)/总重量×100%
(四十二)关于营养标签的辅助信息。
企业按照本标准规定,正确、规范地在营养成分表中标示营养信息后,在不违背相关法律和标准的前提下,允许对营养标签进行解释说明,如对营养成分的数值进行说明、解释NRV的概念,NRV%高低的含义等。
四、数值分析、产生和核查
(四十三)获得营养成分含量的方法。
1.直接检测:选择国家标准规定的检测方法,在没有国家标准方法的情况下,可选用AOAC推荐的方法或公认的其他方法,通过检测产品直接得到营养成分含量数值。
2.间接计算:
A. 利用原料的营养成分含量数据,根据原料配方计算获得;
B. 利用可信赖的食物成分数据库数据,根据原料配方计算获得。
对于采用计算法的,企业负责计算数值的准确性,必要时可用检测数据进行比较和评价。为保证数值的溯源性,建议企业保留相关信息,以便查询和及时纠正相关问题。
(四十四)可用于计算的原料营养成分数据来源。
供货商提供的检测数据;企业产品生产研发中积累的数据;权威机构发布的数据,如《中国食物成分表》。
(四十五)可使用的食物成分数据库。
1.中国疾病预防控制中心营养与食品安全所编著的《中国食物成分表》第一册和第二册;
2.如《中国食物成分表》未包括相关内容,还可参考以下资料:美国农业部《USDA National Nutrient Database for Standard Reference》、英国食物标准局和食物研究所《McCance and Widdowson’s the Composition of Foods》或其他国家的权威数据库资料。
(四十六)关于营养成分的检测。
营养成分检测应首先选择国家标准规定的检测方法,没有国家标准规定的检测方法时,可参考国际组织标准或权威科学文献。
企业可自行开展营养成分的分析检测,也可委托有资质的检验机构完成。
(四十七)关于检测批次和样品数。
正常检测样品数和检测次数越多,越接近真实值。在实际操作中,对于营养素含量不稳定或原料本底值容易变动的食品,应相应增加检测批次。
企业可以根据产品或营养成分的特性,确定抽检样品的来源、批次和数量。原则上这些样品应能反映不同批次的产品,具有产品代表性,保证标示数据的可靠性。
(四十八)关于标示数值的准确性。
企业可以根据计算或检测结果,结合产品营养成分情况,考虑该成分的允许误差来确定标签标示的数值。当检测数值与标签标示数值出现较大偏差时,企业应分析产生差异的原因,如主要原料的季节性和产地差异、计算和检测误差等,及时纠正偏差。
判定营养标签标示数值的准确性时,应以企业确定标签数值的方法作为依据。
(四十九)关于能量值与供能营养素提供能量之和的关系。
标签上能量值理论上应等于供能营养素(蛋白质、脂肪、碳水化合物等)提供能量之和,但由于营养成分标示值的“修约”、供能营养素符合“0”界限值要求而标示为“0”等原因,可能导致能量计算结果不一致。
(五十)采用计算法制作营养标签的示例。
以产品A为例。
第一步:确认产品A的配方和原辅材料清单。

第二步:收集各类原辅材料的营养成分信息,并记录每个营养数据的来源。

第三步:通过上述原辅材料的营养成分数据,计算产品A的每种营养成分数据和能量值,并结合能量及各营养成分的允许误差范围,对能量和营养成分数值进行修约。

第四步:根据营养素参考值,计算NRV%,并根据包装面积和设计要求,选择适当形式的营养成分表。
五、营养声称和营养成分功能声称
(五十一)关于营养声称。
对食物营养特性的描述和声明,包括含量声称和比较声称。营养声称必须满足本标准附录C规定。
(五十二)关于含量声称。
本标准的含量声称是指描述食品中能量或营养成分含量水平的声称,如“含有”、“高”、“低”或“无”等声称用语。附录C中表C.1列出的营养成分均可进行含量声称,并应符合相应要求。
(五十三)允许使用的含量声称用语。
本标准附录C中表C.2规定了含量声称用语,包括标准语和同义语。对营养成分进行含量声称时,必须使用该表中规定的用语。
(五十四)允许声称“高”或“富含”蛋白质的情形。
当食品中蛋白质含量≥12g/100g或≥6g/100ml或≥6g/420kJ时,可以声称“高”蛋白或“富含”蛋白质。
(五十五)产品声称低乳糖时,如何标示乳糖含量。
低乳糖声称适用于乳及乳制品。有两种标示方式:
1.在碳水化合物下标示。
营养成分表

2.用括弧标示。
营养成分表

(五十六)需冲调后食用的食品如何标示。
需冲调后食用的预包装食品,如奶粉、固体饮料等,在标示营养素含量或进行营养声称时可选择按冲调前或冲调后的食品状态标示,也可两种状态同时标示。若两种状态同时标示,计算NRV%应选其一并注明。
(五十七)按“份”标示营养成分含量时,可否按“份”进行含量声称。
不可以。企业可以用“份”标示营养成分含量,但对营养成分进行含量声称时,应满足相应每100g或每100mL的含量要求。
例如:将某奶粉冲调后的营养成分“份”含量折算成100mL后,判定其蛋白质、钙符合声称要求,如下表。
表4. 以“份”标示的含量声称核查

(五十八)关于原料、产品特性及生产工艺的描述。
对原料特性和生产工艺的描述不属于营养声称,如脱盐乳清粉等,其描述应符合相应法律、法规或标准的要求。
(五十九)关于比较声称。
指与消费者熟知的同类食品的能量值或营养成分含量进行比较之后的声称,如“增加”、“减少”等。比较声称的条件是能量值或营养成分含量与参考食品的差异≥25%。
比较声称用语分为“增加”和“减少”两类,可根据食品特点选择相应的同义语,见本标准附录C中表C.4。
(六十)关于比较声称的参考食品。
参考食品是指消费者熟知的、容易理解的同类或同一属类食品。选择参考食品应考虑以下要求:
1.与被比较的食品是同组(或同类)或类似的食品;
2.大众熟悉,存在形式可被容易、清楚地识别;
3.被比较的成分可以代表同组(或同类)或类似食品的基础水平,而不是人工加入或减少了某一成分含量的食品。例如:不能以脱脂牛奶为参考食品,比较其他牛奶的脂肪含量高低。
(六十一)关于含量声称与比较声称的区别。
含量声称和比较声称都是表示食品营养素特点的方式,其差别为:
1.声称依据不同。含量声称是根据规定的含量要求进行声称,比较声称是根据参考食品进行声称;
2.声称用语不同。含量声称用“含有”“低”“高”等用语;比较声称用“减少”“增加”等用语。
(六十二)关于比较声称和含量声称的选择。
一般来说,当产品营养素含量条件符合含量声称要求时,可以首先选择含量声称。因为含量声称的条件和要求明确,更加容易使用和理解。当产品不能满足含量声称条件,或者参考食品被广大消费者熟知,用比较声称更能说明营养特点的时候,可以用比较声称。
(六十三)关于营养成分功能声称。
营养成分功能声称指某营养成分可以维持人体正常生长、发育和正常生理功能等作用的声称。同一产品可以同时对两个及以上符合要求的成分进行功能声称。
本标准规定,只有当能量或营养成分含量符合附录C营养声称的要求和条件时,才可根据食品的营养特性,选用附录D中相应的一条或多条功能声称标准用语。例如:只有当食品中的钙含量满足 “钙来源”、“高钙”或“增加钙”等条件和要求后,才能标示“钙有助于骨骼和牙齿的发育”等功能声称用语。
(六十四)关于营养成分功能声称标准用语。
营养成分功能声称标准用语不得删改、添加和合并,更不能任意编写。例如,如果产品声称高钙,可选择本标准中给出的1条或多条功能声称用语,但不能删改、添加和合并。如同时使用钙的两条功能声称用语,正确的使用方法举例如下:
1.钙是骨骼和牙齿的主要成分,并维持骨骼密度。钙有助于骨骼和牙齿更坚固。
2.钙是人体骨骼和牙齿的主要组成成分,许多生理功能也需要钙的参与。钙有助于骨骼和牙齿的发育。
使用营养成分功能声称用语,必须同时在营养成分表中标示该营养成分的含量及占NRV的百分比,并满足营养声称的条件和要求。
营养成分功能声称的内容和用语由卫生部组织修订。
(六十五)关于功能声称应满足的条件。
以蛋白质功能声称为例,首先应满足蛋白质的营养声称要求,即满足含量声称或比较声称的条件之一,才能进行蛋白质的功能声称,如下表。
表5.蛋白质的功能声称用语及条件

可选用的功能声称用语 产品需满足条件 Ø 蛋白质是人体的主要构成物质并提供多种氨基酸。
Ø 蛋白质是人体生命活动中必需的重要物质,有助于组织的形成和生长。
Ø 蛋白质有助于构成或修复人体组织。
Ø 蛋白质有助于组织的形成和生长。
Ø 蛋白质是组织形成和生长的主要营养素。 含量声称的条件:含量
≥6g/100g或
≥3g/100mL或
≥3g/420kJ。
比较声称的条件:与参考食品相比,蛋白质含量增加或减少25%以上。
六、营养标签的格式
(六十六)关于食品营养标签的格式。
为了规范食品营养标签标示,便于消费者记忆和比较,本标准附录B中推荐了6种基本格式。在保证符合基本格式要求的基础上,企业在版面设计时可进行适当调整。如因美观要求或易于辨认进行背景和表格颜色的调整,为便于消费者观察而适当增加内框线等。
(六十七)关于强制标示能量和核心营养素(1+4)的 基本格式。
举例如下:
营养成分表

(六十八)关于标示营养声称和营养成分功能声称的位置。
营养声称、营养成分功能声称可以在标签的任意位置标示,其字号不得大于食品名称和商标。
(六十九)关于营养成分的标示顺序。
营养成分的标示顺序按照本标准表1的顺序标示。当不标示某些营养成分时,后面的成分依序上移。
不能按照营养素含量高低或重要性调整营养素排列顺序。
(七十)关于横排格式的营养标签。
根据标签的形状,企业可以选用横排(水平)格式标示,将营养成分分为两列或两列以上的形式。能量和营养成分可从左到右从上到下排列,也可从上到下从左到右排列。
(七十一)关于文字格式的营养标签。
文字格式或非表格形式标示营养信息,允许不用营养素参考值(NRV%)阐释,但必须遵循本标准规定的能量和营养成分的标示名称、顺序和表达单位。
七、其他
(七十二)实施日期。
营养标签标准将于2013年1月1日实施。实施日期之前,允许并鼓励食品生产经营企业执行本标准。在实施日期后生产的食品,应当严格按照标准规定执行。在实施日期前生产的食品,可在食品保质期内继续销售。
(七十三)关于营养标签标准咨询。
食品生产企业在实施营养标签标准过程中,如有任何疑问,可向当地省级卫生行政部门咨询,各有关单位依据有关政务信息公开要求解答咨询问题。任何单位或个人对本标准有意见和建议,可向当地卫生行政部门反映。




